discuz教程:qq互联不能使用重新开启的方法!
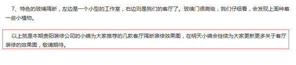
一般情况下在后台-应用-插件已经开启了qq互联,但是点qq互联插件提示“请先开启相关应用",或者开启不了qq互联,解决方法如下:1.首先用phpmyadmin管理数据库,找到pre_common_plu


