


里约奥运会进入倒计时,各大品牌其实早就开始摩拳擦掌,准备在奥运营销中分得一杯羹,做个海报可能会成为众多品牌的标配。但大叔今天要泼点冷水,尤其是对那些处于创业阶段又喜欢制作借势海报的品牌,小心被奥组会告侵权!因为国际奥组委(IOC)今年专门修改了奥林匹克宪章的第40条,严打侵权。
大叔先简单说一下国际奥委会颇具争议的“第四十条规定”,这一规定会对非赞助商围绕奥运会的广告营销进行限制。
其实每年的奥运会上,都有奥运会运动员公开反对这项规定,但奥组委的回应是为了保护奥运会赞助商的利益。实际上,这条规定也几经修改。今年的里约奥运会,奥组委就加强了运动员和非赞助商在推特等社交媒体上使用奥运会相关内容的限制。
据介绍,国际奥委会在奥运会开幕前将一封警告信群发给了很多公司,这些公司赞助了一些运动员但是并没有整体赞助奥运赛事或美国队,奥组委威胁要对没有取得赞助资格却在推特内容中引用奥运会或奥运相关品牌的行为诉诸法律,甚至在推特上转发国际奥委会的推文等琐碎行为都会被判定为侵权。
信中还说,任何关于奥运赛事结果的信息和奥运会途中拍摄的照片也不能随意使用。此禁令从7月27日生效。
大叔认为,“第四十条规定”这一次如此具体地把社交媒体的侵权行为进行定义,已经具有了可操作性,这一做法直接给一些希望在社交媒体低成本借势奥运会的品牌,敲响了警钟,极大地增加了其以身试法的成本。
那么,问题来了,如果你不是奥运会赞助商,是不是就完全没有机会借奥运的东风做营销呢?也不是,尤其是对于那些奥运参赛队伍或选手的赞助商来说,奥组委还开辟了另一条申请渠道。
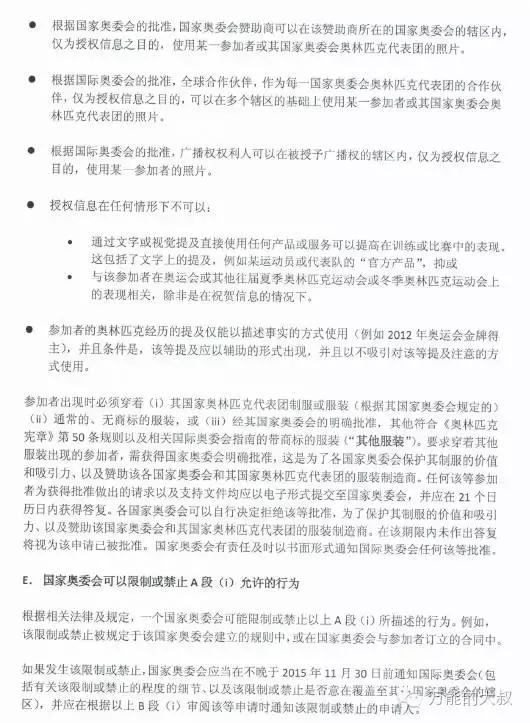
如果你是非奥林匹克合作伙伴,但是奥运参赛队伍或选手的赞助商,希望在奥运期间使用相关素材,在国家内(比如大陆地区)使用,则提交该参加者的国家奥委会(中国奥组委)即可。值得注意的是,该申请若在21个日历日内未作出答复,将视为该申请已被批准。
即便获得批准,非奥林匹克商业合作伙伴也有一大堆被禁止的行为,包括任何形式使用奥林匹克知识产权……任何形式的一同使用“奥林匹克列示词语或表述”或“奥林匹克相关词语”,“奥林匹克列示词语或表述”包括一下:奥林匹克、奥运会、奥林匹克运动会等,“奥林匹克相关词语”包括:2016,里约,金牌,努力,表现,挑战、胜利等。
大叔独家拿到了一份《里约奥运会第40条规则指南》,建议所有想打里约奥运会主意的品牌们,都仔细研究一下:





UA、佳得乐、红牛等品牌就利用了规则的变化,他们在展示各种奥运选手时有意避开了国际奥委会的禁用词汇表。
虽然在内容上放宽了,但大叔最后还得补一刀,即便你是某个奥运会参加队伍或选手的赞助商,如果你没有在6月20日之前提交申请,是不能进行任何奥运推广的,否则将面临被告的危险。
最后,在分享案例之前,大叔再次强调一下,如果你不是奥运会赞助商,也不是奥运参赛队伍或选手的赞助商,千万要小心你的任何借势行为,因为你可能会被奥组委盯上。如果你是奥运会参赛队伍或选手的赞助商,也请一定认真仔细地阅读相关禁令,明确搞清楚什么能做,什么不能做,否则结果是一样的。
大叔认为,你的创意要在不被告的基础之上才有意义。
下面,大叔重点介绍几个不是奥运会赞助商的品牌借势案例:
UnderArmour





文章评论 本文章有个评论